近日,甘肃省教育厅下发《甘肃省教育厅关于公布2022年高等学校人才培养质量提高和创新创业教育改革项目的通知》(甘教高函〔2022〕11号),兰州信息科技学院组织申报的11个项目获批立项,其中重点实验教学示范中心1项、省级教学团队1项、高等教育教学成果培育项目4项、创新创业示范课程1项、创新创业教学改革研究项目3项、通识教育学院副院长晏文娟获青年教师成才奖1项。

据悉,本次项目经各高校遴选推荐、省教育厅初审、专家网络评审、线上答辩评审、厅党组会议研究审议和网上公示,全省49所高校共评选出2022年省级教学名师26人,教学团队30个,实验教学示范中心14个,教学成果培育项目200项,青年教师成才奖34人;创新创业教育示范学院5个,创新创业实践教育示范中心9个,创新创业教育示范专业18个,创新创业教育示范课程20门,创新创业教育教学名师15人,创新创业教育教学团队16个,创新创业教育教学改革研究项目85项。

兰州信息科技学院获批实验教学示范中心1项

兰州信息科技学院获批省级教学团队1项

兰州信息科技学院获批高等教育教学成果培育项目4项

兰州信息科技学院获批青年教师成才奖1项

兰州信息科技学院获批创新创业示范课程1项

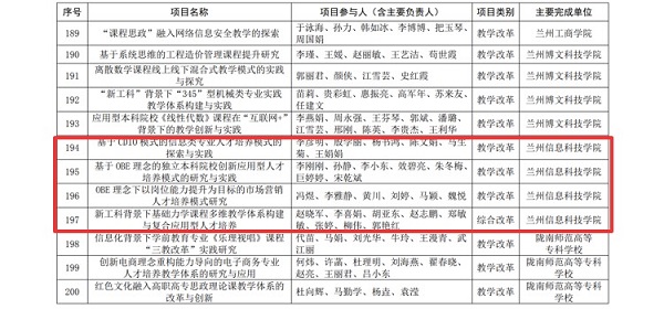
兰州信息科技学院获批创新创业教学改革研究项目3项

兰州信息科技学院获批创新创业教学改革研究项目3项
近年来,学校紧紧围绕立德树人根本任务,不断加强专业建设、课程建设,深入推进教育教学改革与研究,努力提升人才培养质量。在“十四五”期间,学校将进一步落实国家关于加快信息科技发展的指导意见以及教育部“四新”建设工作要求,以一流专业和一流课程建设为抓手,结合学校新时代高等教育改革发展实际,积极探索教育教学面临的新问题、新情况、新要求,着力研究和解决“十四五”期间及今后一个时期学校高等教育教学改革与应用型人才培养中的重点和难点问题,进一步推动信息学科教育教学改革创新发展,探索形成高等教育质量内涵建设的新亮点,培育一批优秀教学成果,充分发挥其引领示范作用,不断助推高等教育改革与创新的整体水平。