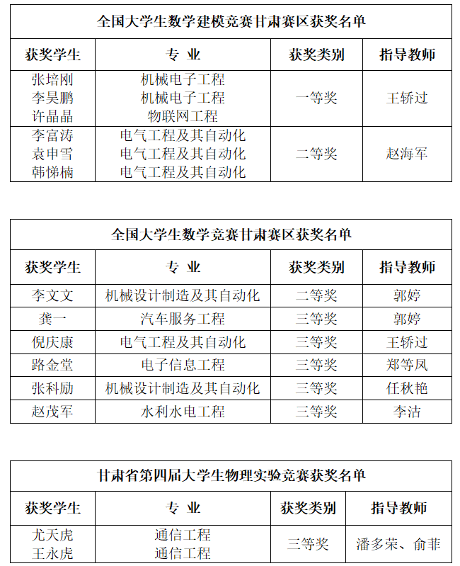
2020年全国大学生数学建模竞赛(甘肃赛区)、全国大学生数学竞赛(甘肃赛区)和甘肃省第四届大学生物理实验竞赛成绩近日公布,甘肃学校获得多项奖励,其中一等奖1项,二等奖2项,三等奖5项(附获奖单)。

全国大学生数学建模竞赛为全国普通高校学科竞赛44项清单中影响力较大的赛事之一,是中国工业与应用数学学会主办的面向全国大学生的规模最大的基础性学科竞赛,旨在激励学生学习数学的积极性,提高学生建立数学模型和运用计算机技术解决实际问题的综合能力。
竞赛题目来源于科学与工程技术、人文与社会科学(含经济管理)等领域经过适当简化加工的实际问题,题目有较大的灵活性供参赛者发挥其创造能力,没有标准答案。参赛者根据题目要求,在74小时内完成一篇包括模型的假设、建立和求解、计算方法的设计和计算机实现、结果的分析和检验、模型的改进等方面的论文。