7月21日至22日,第十一届全国大学生电子商务“创新、创意及创业”挑战赛全国总决赛在云南学校圆满举办,这也是该项赛事首次由云南高校承办。

“三创赛”由全国电子商务产教融合创新联盟主办,是一项激发大学生兴趣与潜能,培养大学生创新意识、创意思维、创业能力以及团队协同精神的全国在校大学生学科性竞赛。旨在通过赛事促进教学,促进实践,促进创造,促进育人。自2009年在浙江大学举办第一届以来,“三创赛”得到社会各界越来越多的关注。赛事规模不断扩大、内容不断丰富,现已成为颇具影响力的全国性品牌赛事。

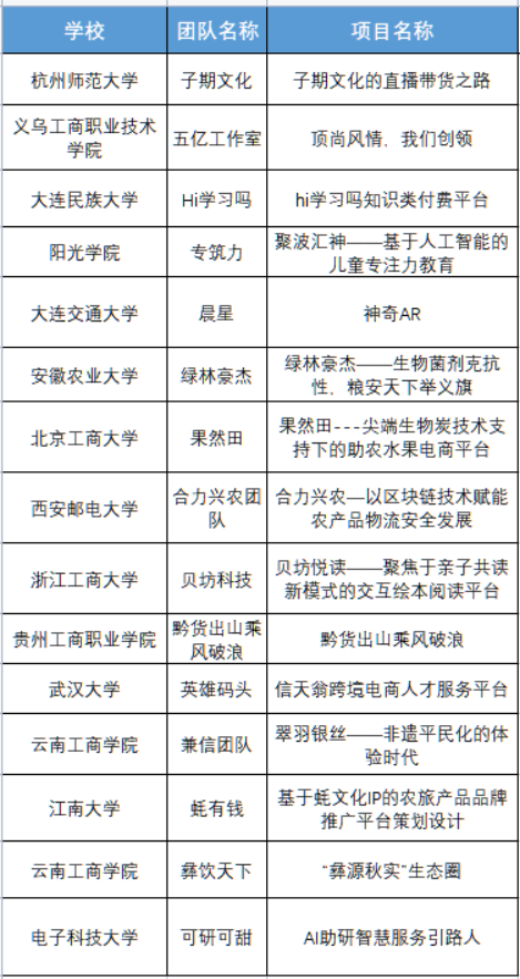
今年第十一届“三创赛”,报名参赛团队超过十万支。经过前期各省市分赛区的选拔,共有来自32个省、市、自治区131所高校的185支团队进入全国总决赛,并在云南学校展开激烈角逐。


比赛中,各代表队分别对参赛项目的背景、创意、实践、成果、前景等各方面进行了详细介绍。各高校的比赛项目也非常“接地气”。参赛选手着眼于社会发展新形势下电子商务快速发展的实际,将电商融入生活,致力于解决实际生活中扶农助农、传承传统文化、学习教育等问题。
如云南学校获得特等奖的两个参赛项目“彝饮天下”和“翠羽银丝——非遗平民化的体验时代”,就分别针对乡村振兴和弘扬传统文化两方面进行了深入拓展。


“彝饮天下”项目依托云南楚雄州万亩优质云南红梨,致力于打造以春赏万亩梨园、夏摘甘甜红梨、秋品红梨汁饮、冬送香甜礼品为四大主题的特色近郊旅游生态圈;“翠羽银丝——非遗平民化的体验时代”项目融合傣陶、掐丝珐琅、翠羽银丝、黑陶等多种传统工艺并进行创新设计,以开发美育课程的形式,提出非遗文化传播新方式。
由高校导师和行业专家组成的评委团对各个项目进行了一一评选,最终评选出15个特等奖,以及其他各级别奖项。

谈到参与此次大赛的体会,来自武汉大学的李世茂同学表示:“建设强大的祖国离不开先进的创新意识和创新能力,这也是我们参加这个赛事的价值所在。一路从校赛、省赛走到国赛,从产品最初的设计到后来的细节打磨、更新迭代,我们经历了很多,也成长了很多,这一切的经历,也是我们以后投身祖国建设的底气所在。”

此外,为进一步促进比赛成果转化,大赛结束后,还举办了特等奖成果对接会。15个获得特等奖的团队与参会企业、学术专家进行讨论。通过团队展示、企业问答、专家点评来促进企业与项目成果对接,推动创意项目最终落地实施。